QG刮刮乐



股票代码

002183

En
人才计划 人才计划
全球海选 BU总裁 全球海选 BU总裁
加入QG刮刮乐
查看详情
千亿平台规模
查看详情
社会招聘
社会招聘
校园招聘
校园招聘
人才理念
构建供应链生态圈良好的雇主品牌
以供应链改变中国的使命、构建供应链生态圈的战略构想以及良好的雇主品牌吸引各类人才,并采取“合伙人”模式为人才提供足够的事业空间和机会。
以富有挑战的工作锻炼人才
以富有挑战的工作锻炼人才
以积极合理的制度激励人才
以积极合理的制度激励人才
以科学有效的学习培养人才
以科学有效的学习培养人才
以真挚高尚的情感留住人才
以真挚高尚的情感留住人才
薪酬体系
全面的市场化的薪酬体系
股权分红
享受出资股份比例的整体经营收益分红
薪酬结构
根据不同行业特质、及不同的岗位层级,采用不同的 薪酬结构,如:基准月薪制和目标年薪制。
中长期激励
《股票期权激励》、《事业合伙人激励计划》等利润分享以及长期激励计划
绩效奖励
年终双薪奖、年度业绩奖、特殊贡献奖以及其它单项奖,如季度之星、年度优秀员工等。
薪酬机制
福利体系
鼓励持续价值创造
健康保障

1、定期免费健康体检

2、免费为员工购买人身意外商业保险(意外伤害保险、意外伤害医疗保险、意外伤害住院津贴)

3、EA大讲堂不定期为员工送出健康专题讲座

政策性福利

1、符合国家政策规定的带薪年假、婚假、产假、陪产假、丧假等带薪假期

2、法定福利(五险一金)

3、人才引进,通过招调工,应届生接收为员工办理调户

4、人才安居,为员工申请公租房, 政府租房补贴

生活与活动

1、EA怡家内部团购活动,员工享有内部优惠价购买公司产品

2、生日会、迎春年会、法定节日福利

3、EA五彩缤纷的各式俱乐部活动,不定期举行竞技公开赛

4、十多条深覆盖深圳各区域的班车线路接送员工上下班

5、EA员工食堂- -日三餐,员工每月享受餐饮补贴

6、定期举行新老员工交流会,经验分享+趣味游戏+下午茶,让新员工快速融入公司

7、定期组织党组织活动,党员生活丰富多彩

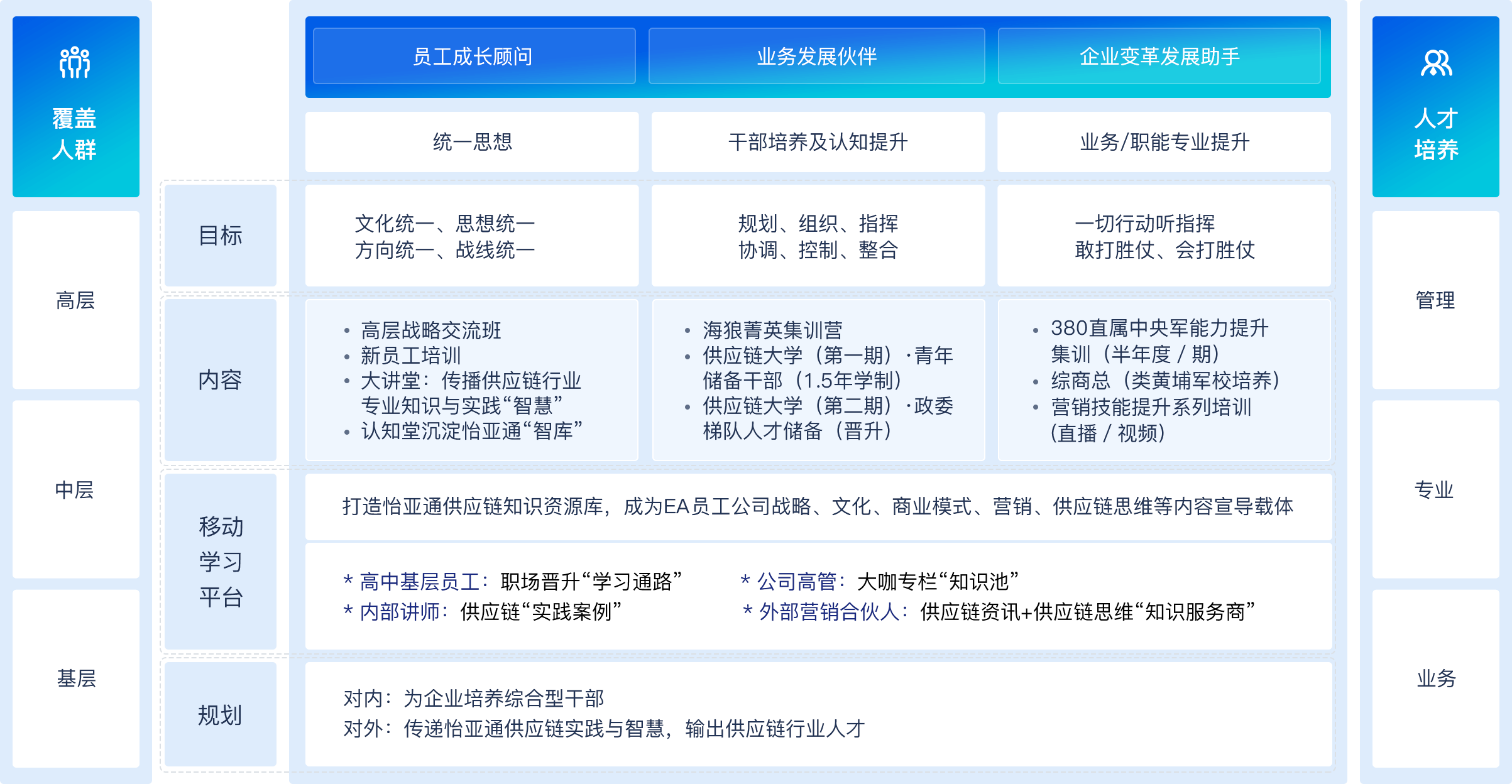
培训体系
完善的QG刮刮乐培训体系
培训体系
公司环境
让工作成为美好生活的一部分
1
1
1
1
1
1
1
1
1
1
1
1

风险提示:

近日,有不法分子冒用或伪造“QG刮刮乐”平台并引导转账、充值或刷单,实施恶意诈骗。

在此严正声明:

1、官方渠道请认准:官网/、微信公众号-QG刮刮乐及QG刮刮乐各平台蓝V认证的账号。

2、我公司亦未授权或利用任何其他网站、APP、微信公众号、微信小程序等线上形式以“QG刮刮乐”名义从事任何网站充值、刷单等活动,任何以我公司名义邀约在网站进行充值、刷单行为均属诈骗.如您发现可疑信息,无法甄别真实情况,可直接致电或留言我公司核实!

全国客服热线0755-88393399

留言
服务热线
400-830-9031
顶部
【网站地图】【sitemap】